服务热线:010-88332491
010-88332493

【重磅】国采中心发布网上竞价管理办法

发布日期: 2018-02-08     来源:中央国家机关政府采购中心

      日前,中央国家机关政府采购中心在其官网上发布了《中央国家机关政府采购中心网上竞价管理办法》(修订版),并于发布之日起执行,同时宣布2016年印发的网上竞价管理办法作废。

 

       新旧办法对比如下:

 

 

 

 

办法原文如下

 

中央国家机关政府采购中心网上竞价

管理办法

 

第一章 总 则

 

       第一条 为进一步规范网上竞价操作行为,为采购人和供应商提供便捷高效的服务,依据《中华人民共和国政府采购法》、《 中华人民共和国政府采购法实施条例》及相关法律法规,制定本办法。

       第二条 本办法所称网上竞价是指采购人公开发布采购信息,在规定时间内,供应商在线报价,按照满足需求的最低报价者成交的电子化政府采购形式。

       第三条 网上竞价的实质是询价采购,适用于 50 万元以下,规格、标准统一的政府采购项目。

 

第二章 采购人职责

 

       第四条 采购人进行网上竞价,应当通过中央国家机关政府采购中心(以下简称国采中心)网站注册,获取用户名和密码,登录网上竞价系统,在线发起竞价项目。采购人对外公开发布信息,包括:采购需求、成交结果、项目废标等。

       第五条 采购人在采购进口产品时,应当严格按照《财政部关于印发<政府采购进口产品管理办法>的通知》( 财库[2007]119 号)及《财政部关于政府采购进口产品管理有关问题的通知》( 财办库[2008]248 号)等有关规定执行。

       第六条 网上竞价应当遵守并积极落实国家有关节能环保、自主创新、扶持中小企业、知识产权保护、国家信息安全等政策规定。采购人采购列入节能产品政府采购强制执行范围的产品,应当在当期《节能产品政府采购清单》范围内进行采购。当出现报价相同的供应商时,应当优先选择列入当期《环境标志产品政府采购清单》的产品。供应商及所投报产品厂商均为中小企业的,按照报价扣除6%后的价格进行排序,供应商最终成交价格以实际报价为准。

       第七条 采购人须按网上竞价系统要求,准确填写并提交竞价需求。需求应当完整、明确、合规,不得包含歧视性、排他性内容,技术需求中不得包含商务条款。采购人填写品牌和型号时,必需填写三个(含)以上品牌和型号。

       第八条 竞价需求公告发布后,采购人无正当理由不得调整、变更或取消采购需求。

       第九条 网上竞价按照符合采购需求且报价最低的原则确定成交供应商。报价时间截止后,网上竞价系统按报价由低到高顺序排序,列出成交供应商候选人名单;报价相同时,按报价时间先后顺序排序。采购人在满足竞价需求的供应商中,选择排名第一的供应商为成交供应商。

       第十条 采购预算少于 5 万元(不含)的网上竞价项目,采购公告时间不得少于 1 个工作日;采购预算不少于 5 万元(含)的网上竞价项目,采购公告时间不得少于 3 个工作日。采购人应当在竞价截止时间后 5 个工作日内,选择确认成交供应商;逾期不确认的,系统自动确认排名第一的供应商为成交供应商。

       第十一条 采购人确需取消采购任务的,应当在成交公告发布 3 个工作日内提交书面说明。

       第十二条 成交公告发布后 ,成交供应商除不可抗力外的原因不得放弃成交;确需放弃的,应当向采购人提交书面说明。采购人收到成交供应商书面说明后,向国采中心提交书面材料,经核定后,递延选择成交供应商,或由采购人重新发起竞价项目。

       第十三条 出现下列情形之一的,采购项目应当废标:

       (一)符合采购需求条件的供应商不足三家的;

       (二)符合采购需求条件的供应商报价均超过采购预算,采购人不能支付的;

       (三)采购人因故取消采购任务的。

       第十四条 采购人应当在成交公告发布后七个工作日内与成交供应商签订合同,并按合同约定付款。

       第十五条 网上竞价系统自动生成《电子验收单》,作为政府采购凭证。供货合同由采购人与成交供应商依据网上竞价成交公告另行协商签订,合同实质内容应与网上竞价成交公告一致。

       第十六条 网上竞价的付款方式为先供货,后付款。货物验收由采购人负责组织,验收合格后双方签字盖章,凭《电子验收单》及双方签订的供货合同支付。

 

第三章 供应商操作

 

       第十七条 本办法所称供应商是指符合《中华人民共和国政府采购法》第二十二条规定的供应商。供应商应当通过国采中心网站注册,获得安全认证,登录网上竞价系统,参与竞价。

       第十八条 供应商应当遵循诚实守信原则,供应商参与竞价应当响应采购人提出的所有需求,竞价时间截止后不得对报价及相关内容做任何更改或退出,应当按竞价需求和成交公告签订合同并提供相关服务。

       第十九条 供应商不得通过虚假应答、串通等行为谋取不正当利益。供应商应当认真阅读理解公告要求,合理报价,超预算的报价将被拒绝。供应商应对报价负责,自行承担相关责任。

       第二十条 成交公告发布后 3 个工作日内,供应商应主动与采购人联系,商定供货、合同签订等事宜。

       第二十一条 成交供应商不履行合同约定,采购人有权按有关法律法规终止采购项目,并追究成交供应商的违约责任。

       第二十二条 供应商对网上竞价需求提出询问或质疑的,应当在报价截止前,以书面形式(法人代表签字,单位盖章)向采购人和国采中心提出。供应商对网上竞价结果提出质疑的,应当在竞价成交公告发布之日起 7 个工作日之内,以书面形式(法人代表签字,单位盖章)向采购人和国采中心提出。质疑处理期间,为进行调查了解,国采中心有权暂停质疑人、被质疑人网上竞价资格,并冻结该竞价项目。

 

第四章 国采中心职责

 

       第二十三条 国采中心负责网上竞价网络系统的设计、建设、和运维工作。

       第二十四条 国采中心负责网上竞价操作规程、实施细则及相关制度的制定,并依据规程对违规行为进行处理。

       第二十五条 国采中心根据中央预算单位政府集中采购目录和采购人需求较集中的品目制定网上竞价采购目录。

       第二十六条 国采中心应按照相关当事人反映的违反本办法的情况,对当事人进行处理。

       第二十七条 采购人逾期不签订合同或不付款的,国采中心将视情节轻重予以公示或暂停网上竞价资格;情节严重的,将报请财政主管部门进一步处理。

       第二十八条 供应商出现下列情形之一的,国采中心将冻结其法定代表人注册的供应商在中央政府采购网注册的所有账号半年并予以公示,且半年内不得在中央政府采购网注册新账号:

       (一) 报价供应商在竞价截止时间后退出报价的;

       (二) 报价供应商未能在竞价平台提供有效联系方式,导致竞价截止时间后2个工作日内采购人或国采中心无法取得联系,且经中央政府采购网公示3个工作日后,仍未主动联系采购人或国采中心的。

       第二十九条 供应商出现下列情形之一的,国采中心将冻结其法定代表人注册的供应商在中央政府采购网注册的所有账号一年并予以公示,且一年内不得在中央政府采购网注册新账号:

       (一)成交公告发布后,成交供应商不履行承诺的;

       (二)成交后,因产品质量或违约等行为被采购人书面投诉,经查属实的。

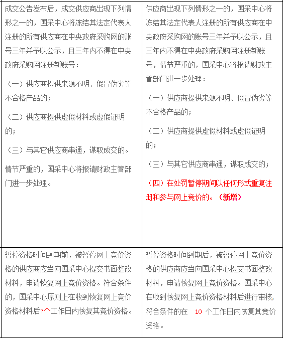
       第三十条 供应商出现下列情形之一的,国采中心将冻结其法定代表人注册的所有供应商在中央政府采购网的账号三年并予以公示,且三年内不得在中央政府采购网注册新账号,情节严重的,国采中心将报请财政主管部门进一步处理:

       (一)供应商提供来源不明、假冒伪劣等不合格产品的;

       (二)供应商提供虚假材料或虚假证明的;

       (三)与其它供应商串通,谋取成交的;

       (四)在处罚暂停期间以任何形式重复注册和参与网上竞价的。

       第三十一条 暂停资格时间到期后,被暂停网上竞价资格的供应商应当向国采中心提交书面整改材料,申请恢复网上竞价资格。国采中心在收到恢复网上竞价资格材料后进行审核,符合条件的在 10 个工作日内恢复其竞价资格。

 

第五章 附 则

 

       第三十二条 本办法由中央国家机关政府采购中心负责解释。

       第三十三条 本办法自发布之日起执行。《 中央国家机关政府集中采购网上竞价管理办法》 (国机采字[2016] 13号)同时废止。

 

附:品目表

 

2018年中央国家机关政府采购中心

网上竞价品目表

 

 

 

 

【更多新闻请关注公共资源网微信公众号。扫描下方二维码:公共资源交易】